Your Journey to Australia Securities Exams Career Achievement Starts Now

Succeed in the Australia Securities Exams with Assurance.

By ASIExam - Leading Third Party Provider for Australia Securities Exams in the Industry

Last Updated: March 2026

People Signed Up In The Last 24 Hours

Comprehensive Clarifications

ASIExam equips you to excel in the Australia Securities Exams with extensive resources that simplify even the most complex concepts in finance, securities, and insurance. Our clear and concise explanations aid in understanding fundamental topics, promoting lasting retention of essential information.

Effortless Access Across Multiple Platforms

Prepare for the Australia Securities Exams from any location and at your convenience with ASIExam’s fully optimized platform. Regardless of whether you’re on a desktop, tablet, or smartphone, our intuitive interface ensures a seamless study experience across all devices.

Current Material

Stay aligned with the continuously changing Australia Securities Exams landscape through ASIExam’s frequently updated resources. Our materials are regularly revised to incorporate the latest Australia Securities Exams requirements and standards, ensuring you are always studying the most up-to-date information.

Thorough Study Materials

Our expertly crafted key study notes provide a succinct yet comprehensive summary of essential Australia Securities Exams concepts. ASIExam gives you the resources needed to enhance your study efficiency and maximize exam readiness.

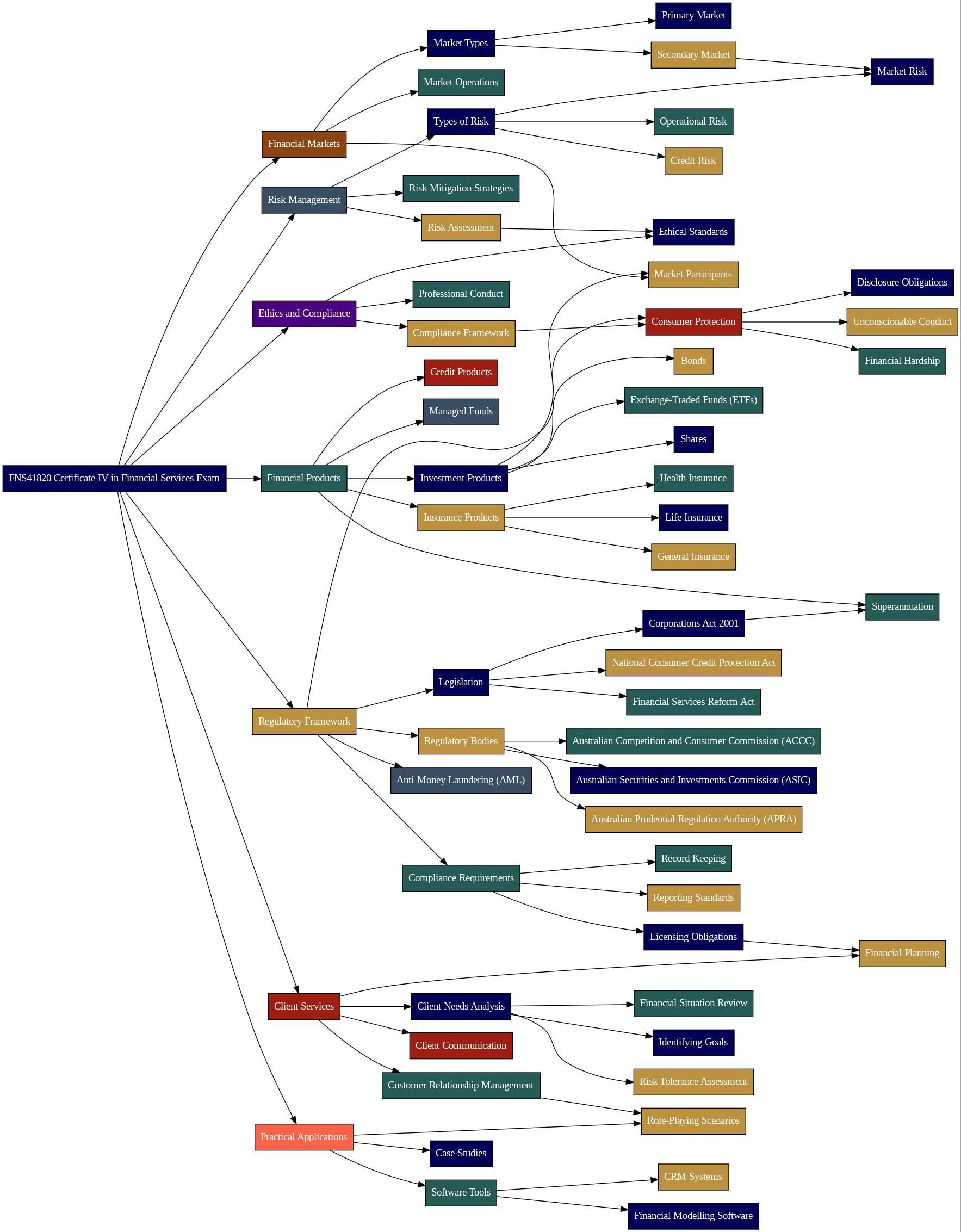
Explore Visualization Tools for Study Mind Mapping

The Australia Securities Exams can seem daunting, but ASIExam offers a study mindmap to help you understand the relationships between topics. This resource boosts your strategic study skills, enhancing both your concentration and efficiency.

Prepare for the Australia Securities Exams Anywhere

Add our ASIExam platform to your device’s home screen – a single tap takes you right back to studying seamlessly.

Begin ASIExam Free Practice Questions

Master Australia Securities Exams. Shape the Future.